八马茶业IPO成功敲钟,泉州富豪姻亲圈布局四大上市公司
八马茶业历经12年IPO长跑成功敲钟上市,成为茶业领域的一大盛事。“泉州富豪姻亲圈”已经布局四大上市公司,展现出强大的商业实力和影响力,这一事件标志着茶产业资本市场的发展壮大,也反映了泉州商业圈层的深厚底蕴和前瞻性布局,八马茶业的成功上市将为茶产业注入新的活力,引领行业迈向新的发展阶段。
手持与四家上市公司的“豪门联姻”,八马茶业终于终结了其长达12年的IPO“长征”。
10月28日,八马茶业(6980.HK)正式挂牌港交所,开盘即上涨超60%,截止今日收盘,股价已经从发行价的50港元/股,上涨到91.35港元/股,涨幅82.7%,总市值约77.65亿港元。
回顾八马茶业的上市之路,可谓曲折。早在2013年,八马茶业就计划在深交所中小板上市,2015年12月挂牌新三板,2019年启动创业板上市辅导,2021年4月,公司向创业板提交《招股书》,然而经过三轮问询后,于2022年5月10日终止审核。2023年3月,八马茶业转战深交所主板,却最终在同年9月撤回申请。三次冲击A股失利,让八马茶业将目光投向了港股市场。
2025年1月,八马茶业向港交所递交《招股书》。同年7月17日,中国证监会官网发布《关于八马茶业股份有限公司境外发行上市及境内未上市股份全流通备案通知书》,标志着八马茶业赴港上市备案程序圆满完成。
到今日成功上市,八马茶业的IPO之路走了12年。
值得注意的是,随着八马茶业《招股书》的披露,一个庞大的泉州 “富豪圈” 逐渐浮现。公司实控人王文彬夫妇的子女,通过联姻与安踏、七匹狼以及高力控股紧密相连。王文彬夫妇三位亲家的身家合计就高达500亿。这一系列联姻所形成的资本纽带,围绕八马茶业创始人家族构建起了一个强大的资本圈。
3585家门店年入21亿,三年的宣传开支超7亿元
从公司自身业务来看,八马茶业是国内知名的全茶类全国连锁品牌企业。公司专注于茶及相关产品的研发设计、标准输出及品牌零售业务,产品涵盖乌龙茶、黑茶、红茶、绿茶、白茶、黄茶、再加工茶等全品类茶叶,以及茶具、茶食品等相关产品。
弗若斯特沙利文报告显示,按2023年末茶叶连锁专卖店数量计算,八马茶业在中国茶叶市场位居榜首;以2023年销售收入衡量,公司在中国乌龙茶和红茶市场也排名第一。截至2024年,八马茶业的铁观音销售量已连续10余年位居全国第一,岩茶销售量连续5年全国领先。
在财务数据方面,2022年-2024年,八马茶业分别实现营收18.18亿元、21.22亿元、21.43亿元,净利润分别为1.66亿元、2.06亿元、2.24亿元,净利润率分别为9.1%、9.7%和12.6%。
2025年上半年,八马茶业的收入为10.63亿元,同比下降4.23%;净利润为1.2亿元,同比下降17.81%。对此,八马茶业解释称,主要由于直营线下门店数量减少,导致销售茶叶产生的收入减少。
事实上,加盟商贡献了八马茶业一半左右的收入,2022年-2024年、2025年上半年,八马茶业向其加盟商销售产生的收入分别是9.12亿元、10.73亿元、10.90亿元和5.23亿元,占同期总收入的50.2%、50.6%、50.9%和49.1%。截至2025年6月,门店达3585家(加盟店占比93.2%)。
这也使得八马茶业的销售费用高企。2022年至2024年,八马茶业的销售及营销开支分别为6.17亿元、6.81亿元、6.92亿元。其中,仅广告及宣传开支一项就分别支出了2.09亿元、2.52亿元、2.76亿元。三年合计达7.37亿元。
而同一时期,2022年至2024年研发投入分别为822万元、1162万元和1651万元,占营收的比重分别为0.45%、0.55%、0.61%。
IPO牵出500亿泉州“富豪姻亲圈”
八马茶业是一个家族色彩非常浓厚的企业。
《招股书》显示,创始人王文彬、王文礼、王文超三兄弟及其配偶通过一致行动协议,控制公司55.9%的投票权。陈雅静为王文彬的配偶,吴小宁为王文礼的配偶,蒋妮娜女士为王文超前妻。王小萍为王文彬、王文礼及王文超的姊妹。
王文礼现年54岁,是八马茶业董事会主席,他还是王焜恒的叔父、吴清标的表哥及王文龙的堂兄。王焜恒现年30岁,担任联席总经理职务。
野马财经则注意到,作为家族大哥和领头人,王文彬子女们的婚姻更是牵出了泉州“富豪圈”。
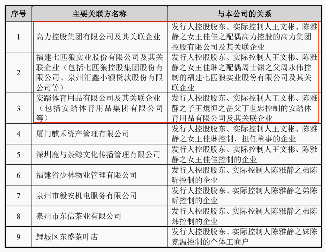
据《招股书》披露,王文彬的两个女儿和一个儿子,分别联姻高力控股、七匹狼(002029.SZ)和安踏体育(2020.HK)。
图源:招股书
王文彬之子王焜恒的岳父丁世忠,是安踏体育的实控人。2020年,八马茶业实控人王文彬的儿子王焜恒与安踏体育老板丁世忠的女儿丁斯晴结婚。王焜恒胡润百富榜显示,丁世忠在2020年8月底的身家为445亿元。
图源:婚礼现场视频截图(左为丁斯晴,右为王焜恒)
王文彬之女王佳琳,则嫁给了周永伟之子周士渊。周永伟是七匹狼的实控人,也是港股公司汇鑫小贷(1577.HK)和百应控股(8525.HK)的最终控股股东。据胡润百富榜统计,周永伟在2020年8月底的身家为28亿元。
王文彬的另一个女儿王佳佳,则嫁给了高力控股的实控人高力。高力控股是城市综合产业运营商,业务涵盖地产、能源、商业、教育、资本五大领域。据胡润百富榜统计,高力的父亲高仕军在2020年8月底的身家为65亿元。
如此估算,王文彬夫妇的三位亲家身家合计逾500亿元。而八马茶业、七匹狼和安踏体育都发家于福建省泉州市。可以说,王文彬子女的联姻串起了泉州的“富豪圈”。
根据《招股书》信息,八马茶业和这些企业的业务往来并不多。
2018年到2020年,八马茶业向包括七匹狼及其关联企业销售茶叶及相关产品的销售额分别为4.94万元、0.34万元及9.18万元,累计销售额为14.46万元。
八马茶业向安踏体育及其关联企业销售茶叶及相关产品的销售额分别为5.52万元、零及5.31万元,累计销售额10.83万元。
图源:招股书
两者合计20多万元的销售额,对于八马茶业逾10亿元的营收,几乎可以忽略不计。
不过,八马茶业其它关联交易频繁。《招股书》显示,2020年八马茶业发生关联交易的金额约为3亿元,其中2.2亿元是王文彬等人为八马茶业提供担保。
图源:《招股书》
剩下的部分则是涉及向关联方采购商品、出售商品、提供劳务等关联交易。
八马茶业在风险提示中也提及关联交易的风险。为减少关联交易,八马茶业出台了一系列政策,确保关联交易的公平、公正,“杜绝发生不必要的关联交易。”八马茶业进一步解释若关联交易相关制度不能得到有效执行,“则存在关联方及利益相关方利用关联交易损害公司及其他中小股东利益的风险。”
“茶叶第一股”已暴跌80%,八马茶业能否破圈?
一边是和上市公司家族做亲戚,另一边,八马茶业鏖战IPO12年才迎来关键进展,这背后,是中国茶叶行业长期与资本市场“绝缘”。
根据中国茶叶流通协会数据,2024年国内茶叶内销总额达3400亿元,全产业链规模突破1.1万亿元,但行业集中度CR5仅6.2%,市场格局分散。
冲刺IPO的除了八马茶业,还有中国茶叶,不过其在2025年3月终止A股IPO申请。另一家同样经历漫长IPO征程的澜沧古茶(6911.HK),于2023年12月成功上市。
但上市首日便破发,暴跌18.69%,从发行价10.7港元/股跌至8.7港元/股。此后股价长期低迷,截至2025年10月28日午间,报收2.9港元/股,市值缩水80%,仅4.35亿港元。
背后是业绩的滑坡。2024年,澜沧古茶营收仅3.61亿元,同比下滑31.5%;归母净利润巨亏3.08亿元,创五年来最差纪录。
对此公司解释称,亏损源于消费环境疲软、渠道策略失误以及高达3770万元的线上推广费未能有效提振销量。更严峻的是,其存货余额攀升至9.03亿元,占总资产比例高达67.3%,存货周转率低至0.2次。
实际上,茶叶江湖从不缺乏文化底蕴与消费场景,缺的是现代化企业治理与可持续商业模式。你认为八马茶业的上市能否扭转这种局面?欢迎下方留言讨论。
作者:访客本文地址:https://www.jjrbwx.com/jjrbwx/1992.html发布于 2025-10-29 13:00:18
文章转载或复制请以超链接形式并注明出处大众参考网








还没有评论,来说两句吧...